AxelGlobe Tasking API updates: Early feasibility response of Task Request
November 15, 2025
Overview
- Next version (
v2.1.4) of AxelGlobe Tasking API will support the earlier feasibility response for your task request. - Current version of AxelGlobe Tasking API has not provided information whether a task request is scheduled successfully or is rejected.
- Next version will enable clients to know whether their task request will be scheduled or not before the current time exceeds the scheduled capture time.
What is the Early feasibility response of Task Request?
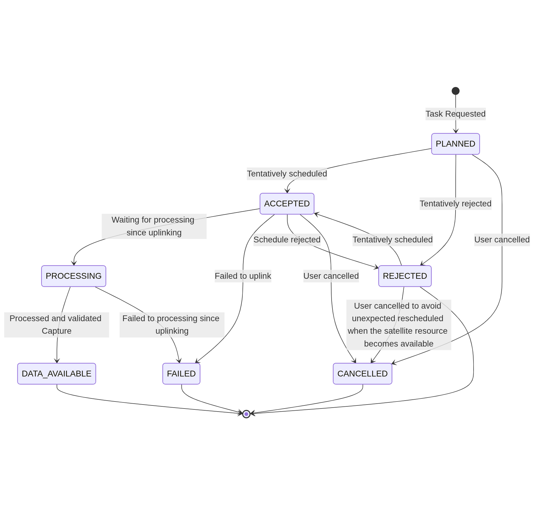
First, let us show you the current version of Task Request status state diagram to understand when the Task Request status transition.

On the current version,
- the time when the status
PLANNEDtransitions toPROCESSINGis after the system succeeds to uplink the schedule to the satellite. - the time when the status
PLANNEDtransitions toREJECTEDis the current time exceeds Task Requestvalid_endand there is no uplinked schedule.
On the next version,
- we will add a
ACCEPTEDstatus. - we will refine a
REJECTEDstatus meaning.

- the time when the status
PLANNEDtransitions toACCEPTEDis the system succeeds to schedule tentatively under the situation at that time. - the time when the status
PLANNEDtransitions toREJECTEDis the system can not schedule under the situation at that time.- One of potential reasons why is conflicting with higher priority requests.
- the time when the status
ACCEPTEDtransitions toREJECTEDis the system removes the created plan due to the situation changes. - the time when the status
REJECTEDtransitions toACCEPTEDis the system succeeds to plan due to the situation changes. - the time when the status
ACCEPTEDtransitions toPROCESSINGis the system proceeds the schedule into the uplinking step.
Customer benefits
- This feature will enable customers to know whether their task request is accepted or not as soon as the system finishes the feasibility processing.
- When a customer knows the task request rejection result, they can take actions for replanning.
We hope this feature will improve our customers experience.